万年长殡葬提供专业殡葬,殡仪,白事,丧葬,丧事,吊唁,出殡等业务,致力于专业的体护送运送*灵车转院服务公司和高端墓地,用户满意度高,具备多年的殡葬行业经验,了解全国各地风俗习惯,主营:高端寿衣找哪家好、*灵车护送运送*灵车转院服务公司,追悼会策划,殡葬服务一条龙企业频道、殡葬纸扎、香烛用品、搭灵棚、设灵堂,寿衣骨灰盒,布置灵堂服务团队。我们服务细心,用心,让家属省心,放心。
安庆殡葬服务_丧葬用品_白事服务_灵堂布置_搭建灵棚_花圈寿衣店_安庆殡葬一条龙服务

战国时,复属楚。
秦,属九江郡。
西汉初,属淮南王国;高后四年(前184年),分封松兹侯国(今宿松县境)。
东汉初平四年(193年),庐江郡治迁皖县。
三国时,初属魏,后属吴。
东晋义熙年间(405—418年),分庐江郡置晋熙郡,于皖县旧地设怀宁县(治今潜山市)和新冶县(今望江县)。
南北朝至隋朝初期,先后设豫州、晋州、江州、熙州等。隋大业三年(607年),改熙州为同安郡,治怀宁,领怀宁、同安、太湖、宿松、望江5县。
唐武德四年(621年),改同安郡为舒州,隶淮南道。天宝元年(742年),改舒州为同安郡。至德二年(757年),同安郡改名盛唐郡。
五代十国,为舒州,治怀宁,仍领5县。先后属吴、南唐和后周。
北宋政和五年(1115年),置舒州德庆军。
南宋绍兴十七年(1147年),改德庆军为安庆军(安庆之名始于此年)。庆元元年(1195年),升舒州为安庆府,府治怀宁。嘉定十年(1217年),知府黄干筑新安庆城(在今潜山市境,一说在今安庆市区盛塘湾宜城渡)。景定元年(1260年),于宜城渡重建安庆城,怀宁县始迁附郭。安庆城自此府、县同城而治。
元至元十三年(1276年),改安庆府为安庆路。至治三年(1323年),划怀宁县清朝、玉照2乡,设置潜山县。安庆路领怀宁、桐城、太湖、宿松、望江、潜山6县。至正二十一年(1361年)八月,朱元璋改安庆路为宁江府,次年四月改为安庆府,仍领6县。
明永乐元年(1403年),安庆府直隶南京(又称南直隶)。
清顺治十八年(1661年),安庆府隶江南左布政使司(治江宁)。康熙六年(1667年),江南左布政使司改为安徽布政使司(俗称安徽省),仍寄治江宁。乾隆二十五年(1760年),安徽省治由江宁移驻安庆,安庆始为省会,自此省、府、县同城而治。咸丰三年(1853年),太平军占领安庆,清廷将省府迁庐州(今合肥),太平军改安庆府为安庆郡,咸丰十一年(1861年),安徽省府迁回安庆。同治四年(1865年),设安庐滁和道,道署驻安庆,光绪三十四年(1908年)裁撤。
果我们不指定 x 轴上的点,则 x 会根据 y 的值来设置为 0, 1, 2, 3..N-1。
实例
import matplotlib.pyplot as plt
import numpy as np
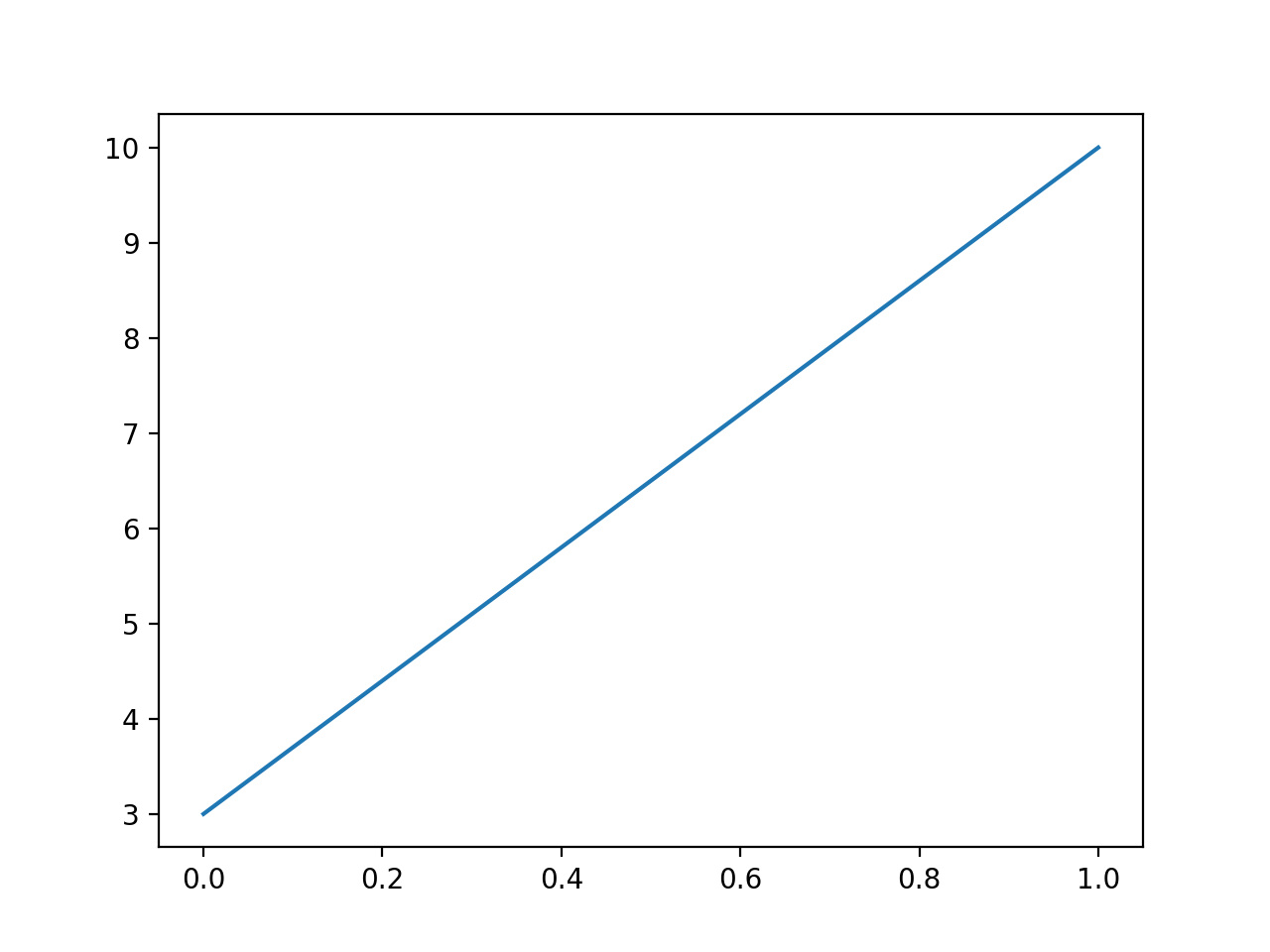
ypoints = np.array([3, 10])
plt.plot(ypoints)
plt.show()
以上代码输出结果为:

从上图可以看出 x 的值默认设置为 [0, 1]。
再看一个有更多值的实例:
实例
import matplotlib.pyplot as plt
import numpy as np
ypoints = np.array([3, 8, 1, 10, 5, 7])
plt.plot(ypoints)
plt.show()
以上代码输出结果为:

从上图可以看出 x 的值默认设置为 [0, 1, 2, 3, 4, 5]。
以下实例我们绘制一个正弦和余弦图,在 plt.plot() 参数中包含两对 x,y 值,第一对是 x,y,这对应于正弦函数,第二对是 x,z,这对应于余弦函数。
实例
import matplotlib.pyplot as plt
import numpy as np
x = np.arange(0,4*np.pi,0.1) # start,stop,step
y = np.sin(x)
z = np.cos(x)
plt.plot(x,y,x,z)
plt.show()
以上代码输出结果为:
安庆殡葬服务_丧葬用品_白事服务_灵堂布置_搭建灵棚_花圈寿衣店_安庆殡葬一条龙服务
万年长殡葬提供专业*殡仪服务公司,流程,项目,价格,时间,地址,电话等业务,致力于专业的运送*灵车和殡葬一条龙服务公司,用户满意度高,具备多年的殡葬行业经验,了解全国各地风俗习惯,主营:墓地风水一平方多少钱与地点位置,男士女士寿衣一般多少钱、灵堂布置,遗像制作,灵车租赁*灵车运送咨询、寿衣店、香烛用品、墓地陵园、花圈店,殡葬车电话,白事服务与礼仪服务团队。我们服务细心,用心,让家属省心,放心。
24小时上门服务热线:400-000-1116 手机微信同号:18118144419